CQ9传奇电子

消费类电子 应用于消费电子领域,CQ9传奇电子微电能提供比较齐全的元件解决方案。
CQ9传奇电子
应用
消费类电子

行业应用

快速充电器
充电桩
开关电源
直流电机驱动
光伏逆变器
电池管理系统
白色家电
漏电保护器
汽车电子
消费类电子
消费类电子


人们把电子技术应用到咖啡机上,实现了磨粉、压粉、装粉、冲泡、清除残渣等酿制咖啡全过程的自动控制,创造了全自动电子咖啡机。

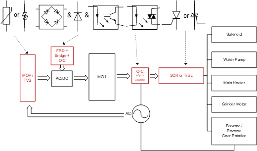
应用于消费电子领域,CQ9传奇电子微电 能提供比较齐全的元件解决方案。比如:AC 输入端防浪涌的压敏电阻(MOV)、电源部分用快恢复二极管(FRD, fast recovery diode)及整流桥(Bridge)、光电隔离器件(Opto-coupler)、控制负载通断的可控硅(SCR & Triac)等。

Product
Name
IT(RMS)_Max
(A)
ITSM_Max
@ f = 50Hz
(A)
VDRM_Min
(V)
IGT_I_Max
(mA)
IGT_II_Max
(mA)
IGT_III_Max
(mA)
IGT_IV_Max
(mA)
TJ_Max
(°C)
JJM
Package
JST131V-600D 1 10 600 5 5 5 10 125 SOT-223
JST26Z-600BW 25 250 600 50 50 50 - 125 TO-3P
JCT612C 12 140 600 15 - - - 125 TO-220C
Product
Name
VISO_Max
(VRMS)
VDRM_Min
(V)
IFT_Max
(mA)
VCEO_Max
(V)
dv/dt
(V/μs)
TOPR
(°C)
JJM
Package
JOC3063 5000 600 5 - 1000 -40 ~ 100 DIP6
JOC817X1 5000 6 60 35 - -55 ~ 110 DIP4
Product
Name
IF_Max
(A)
VF_Max
@ IF
(V)
VRRM_Min
(V)
IR_Max
@ VRRM
(μA)
IFSM_Max
(A)
JJM
Package
JSPX240A 2.0 0.55 40 100 50 SMA
ES1J 1.0 1.70 600 5 30 SMA
ES2D 2.0 0.95 200 5 50 SMB
Product
Name
IO_Max
(A)
VF_Max
@ IF = 1.0A
(V)
VRRM_Min
(V)
IR_Min
@ VRRM_Max
(μA)
IFSM_Max
(A)
JJM
Package
MB6S 1 1.1 600 5 30 MBS
ABS6 1 1.1 600 5 35 ABS
ABS26 2 1.1 600 5 60 ABS
Product
Name
Varistor Continuous
Voltage
VRMS_Max
(V)
Maximum Allowable
DC Voltage
(V)
Energy
(10/1000μs)
Standard
(J)
Withstanding Surge Current 8/20μs
Standard (1 time)
(A)
Varistor Voltage
@ 1mA
(V)
Capacitance
@ 1kHz
(pF)
JJV07D471K 300 385 56.0 1200 470 (423 ~ 517) 105
JJV10D241K 150 200 50.4 2500 240 (216 ~ 264) 420
JJV14D561K 350 460 150.0 4500 560 (504 ~ 616) 360

本网站使用cookie。继续浏览本网站,即表示您同意我们使用cookies。